티스토리 뷰
poliigon 홈페이지를 2018년도에 알게 되었습니다.
3dmax에 script(스크립트) 설치하여 이미 만들어진 고퀄리티 재질을 제공해주고 있습니다.
HDR, 모델링, 지브러쉬도 제공하고 있는 poliigon에 대해 알아보고
3dmax에 적용시키는 방법까지 따라해 보겠습니다.

poliigon을 검색합니다.
i가 두개 있습니다.

제일 상단에 Poliigon 홈페이지를 클릭합니다.

홈페이지 메인만 봐도 고퀄리티 냄새가 납니다.

회원가입 하고 로그인 합니다.
재질, 모델링, HDR, 브러쉬 네가지 중 재질을 선택합니다.

좌측으로 재질을 분류하였고, 재질아이콘에 마우스를 가져가면
확대해서 재질을 좀더 자세하게 볼 수 있습니다.
유료회원으로 사용할 수 있습니다.

FREE라고 표기된 재질은 다운받을 수 있습니다.
Ground Dirty에 있는 무료재질을 테스트 해보겠습니다.

용량이 3K으로 되어있지만 스크롤을 눌러보면 1K부터 6K까지 있으니
용도에 맞는 사이즈를 선택하면 됩니다.
맵도 10가지나 됩니다.

다운받으면 압축되어 있습니다.
압축을 미리 풀어놓습니다.

이제 플러그인을 설치하기 위해 HELP를 눌러줍니다.

새 탭이 열리면 Tools and ADD-ons를 찾아서 클릭합니다.

상단에서 세번째 3DSMax를 클릭합니다.

Download를 클릭하여 경로를 잡고 다운받습니다.

다운받은 폴더 내에 mzp 파일을 클릭 드래그해서 맥스창에 놓습니다.
그럼 설치는 끝났습니다.

확인을 누르기 전에 경로가 어딘지 기억합니다.

Toolbar에서 Poliigon을 찾습니다.

Poliigon Material Converter 하나뿐이니 클릭 드래그해서 원하는 곳에 놓습니다.
저는 우측 상단에 놓았습니다.

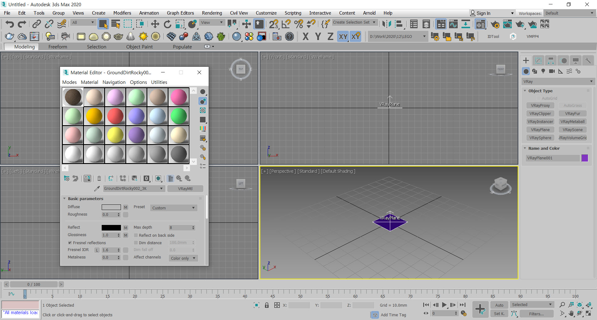
VrayPlane을 하나 만들어 줍니다.

아이콘을 클릭하면 Poliigon Material Converter창이 열립니다.

열기 아이콘을 클릭해서 미리 다운받은 재징경로를 찾아갑니다.

작은 네모칸으로 재질을 확인하고 확인을 눌러줍니다.

재질을 가져오겠다는 것에 확인을 또 눌러줍니다.

맵브라우저를 확인해보면 다운받은 재질을 확인할 수 있습니다.

재질창에 불러와서 VrayPlane에 적용시켜줍니다.

GI를 끄고 Default상태에서 렌더링을 걸었습니다.
프로젝트 진행 중 사용하면 고퀄리티 이미지를 확인하게 될 것입니다.
무료재질은 몇개 없는 것이 재질 테스트를 할 수 있게 해주려는 것 같습니다.
하지만 테스트 해보면 구매를 생각해보게 될 것입니다.
재질을 슬레이트창에서도 한번 보시면
더욱 좋을 것입니다.
감사합니다.
3dmax - 2d Line - Vertex 라인 버텍스 사용방법
3dmax 2d Line의 속성 Vertex, Segment, Spline 세 가지 중 Vertex(버텍스)의 속성을 이해하고, 실전에서 라인의 버텍스를 사용할 수 있게 연습하는 시간입니다. 무엇보다 이해가 중요합니다. 라인을 클릭하
102max.com
'3d max - script' 카테고리의 다른 글
| 3dmax - 맵폴더 경로와 복사를 단 1초만에 해결하는 스크립트 CopyAsset Script (0) | 2020.12.21 |
|---|